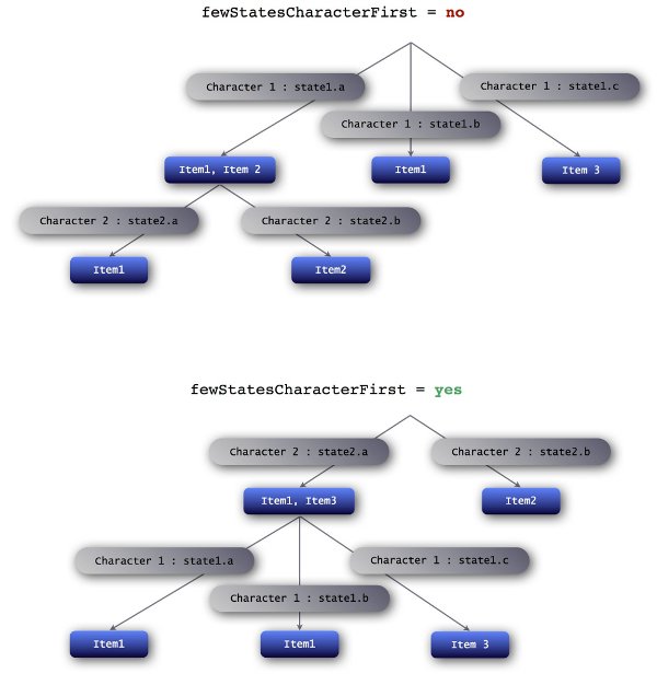
Help : Prioritize characters with fewer states


Artificially increases the score of the characters with few states, which puts these characters near the root of key, thus making the identification easier (few questions).




Close